Видео Камеры
Все публикуемые материаллы являются авторскими - с вытекающими требованиями: связывайтесь с автором
последние обновления проведены___март 2003г.

   ФОРУМ   |НА ГЛАВНУЮ | Схемы | Теория | Микросхемы-IC | Коды ошибок | Дефекты-их устранение | Компоненты | Все Схемы | Блоки Питания |

  • IR focus

  • TTL focus

  • Inner focus

  • Steady shot

  • Диафрагма

  • Обьектив

  • Советы

  • ПЗС матрица

  • Выбор камеры

  • Предосторожности

  • Операторское искусство

  • CCD imager - подробно о ПЗС

  • АРУ

  • Звуки

  • Что лучше

  • Аккумуляторы

  • Типы лент

  • z

  • Принципы и особенности.
    
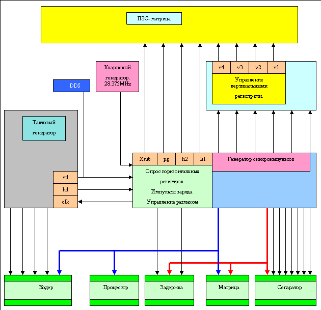
    Принцип получения видеоизображения в камерах построен на
    преобразования светового потока, отражаемого от объекта, электрический сигнал. 
    Для этой цели используют приборы с зарядовой связью (ПЗС- матрицы), 
    которые состоят из пикселей (свето-чуствительных 
    элементов обычно сотни тысяч) размещённых на кремниевой пластине.
    
    Размеры ПЗС- матрицы различны и зависят от технологическогопроцесса или от выполняемых задач. 
    Размеры стандартизированы применительно к дюйму (~ 2.5 см) и обычно составляют 
    1/4 , 1/3 , 1/2 , 2/3 от дюйма, то же в сантиметрах составляет соответственно 
    2.4 х 3.2 мм, 3.3 х 4.4мм, 4.8 х 6.4мм, 6.6 х 8.8мм. Как правило, (но не всегда) чем больше кристалл, 
    тем соответственно большее количество пикселей на ней размещено. Каждый конкретный пиксел 
    преобразует цвето, световую составляющую в данной точке в электрический сигнал определённой величины. 
    Схема управления ПЗС- матрицей производит опрос определённой группы пикселей в определённой
    последовательности, считывает с них информацию в виде пачек электрических импульсов амплитуда которых
    пропорциональна интенсивности света на этих пикселах. Электрическая информация с других групп пикселей
    в этот  момент накапливается и хранится в регистрах определённое время до момента считывания, 
    после чего информация обновляется.
    
    По сути происходит сканирование пикселей ПЗС- матрицы с определённой частотой обновления информации,
    результат этого считывания в виде пачек импульсов поступает на схему преобразования АЦП( Аналого Цифровой
    Преобразователь) этого сигнала в цифровой код. Далее оценка и обработка сигнала производится уже 
    в цифровом формате. Логические анализаторы, схемы сравнения, цифровыефильтры и преобразователи 
    вырабатывают сигналы слежения и управления  фокусировкой, яркостью, насыщенностью.
    
    В дальнейшем сигнал будет подвергнут обратной обработке ЦАП (Цифро Аналоговый преобразователь) 
    из цифрового сигнала в аналоговый низкочастотный сигнал, который используется для вывода 
    сигнала на монитор камеры, а также для записи сигнала на плёнку.
    
    Для того чтобы сформировать на ПЗС- матрице регистрируемый объект, на пути светового потока 
    отражённого от объекта устанавливается блок линз (объектив), который выполняет проецирование, 
    фокусировку, увеличение или уменьшение размеров изображения объекта на ПЗС- матрице.
    
    На сегодняшний день почти все ведущие фирмы изготовители видеокамер, применяют объективы 
    с системой "Иннер Фокус". Система "Иннер Фокус"- так называемый внутренний фокус т.е.
    фокусирующая линза находится внутри блока линз. В предыдущих системах для фокусировки 
    применяли внешнюю фокусирующую линзу и она была подвижной, что создавало серьёзные неудобства 
    при обращении с камерой, серьёзно тормозило автофокусировку, снижало прозрачность блока линз.
    
    Объектив с системой "Иннер Фокус" использующий внутреннюю фокусирующую линзу имеет 
    соответственно неподвижную внешнюю линзу, что предполагает естественно максимум удобств 
    и возможностей для использования дополнительных внешних фильтров и насадок без ухудшения
    качества изображения. Средняя линза не претерпела каких либо изменений
    и сохранила за собой функцию трансфокатора(наезда и отъезда) изображения.
    
    Внутренняя, самая маленькая из всех, фокусировочная линза выполняет самую ответственную 
    и заключительную операцию в процессе формирования (проецирования) изображения на ПЗС- матрице. 
    К ней естественно и самые высокие требования по точности, скорости перемещения и позиционирования,
    инерционности, качеству изготовления, прозрачности и чистоте. Мотор и привод, 
    который перемещает эту линзу также по-своему уникален так как, призван выполнять перемещения 
    тоньше человеческого волоса с минимальной инерционностью и детонацией.
    
    Ещё одно из достоинств системы "Иннер Фокус" в том, что она автоматически переходит в режим Макро съёмки. 
    Может снимать через стёкла, аквариумы отражения от стекла и зеркал не сбивают настройку камеры на фокус.
    
    			Системы автофокуса
    
    Любая система автофокуса работает на достижение максимально резкого изображения, 
    но способы достижения различны и результат соответственно тоже.
    
    	IR focus инфракрасная система автофокуса Вернуться в начало
    
    
    
    Строится на измерении расстояния до объекта. Камера облучает объект инфрокрасными лучами
    и сравнивает отражённый сигнал по двум сенсорным точкам. Далее камера крутит всеми своими педалями.
    Система имеет кучу недостатков: внешняя подвижная линза, инерционность, 
    большие ошибки на близких расстояниях и при остром угле съёмки, стёкла, зеркала, 
    различные отражения могут сбивать фокусировку. Достоинства: хорошо измеряет расстояние при низкой
    освещённости и даже в темноте вот только не видно до чего.
    
    
    	TTL focus Вернуться в начало
    
    
    
    Так называемый цифровой фокус.
    Конструкция блока линз, как и в предыдущей системе. Только теперь измеряется не расстояние, 
    а составляющая контрастности в сигнале. Она тем выше, чем больше сама резкость. 
    Фокусирующая линза мыкается пока составляющая контрастности не достигнет максимума.
    Недостатки: теже что и в инфракрасной системе. Малейшие изменения параметров изображения принуждают
    систему обновить поиск максимума контрастности, производит впечатление неврастении (иногда достаёт).
    
    
    	Inner focus Вернуться в начало
     
    
    
    Продвинутая конструкция блока линз (объектива) с внутренней линзой фокуса. 
    Оценка фокуса по составляющей контрастности в сигнале. Сфокусированное изображение 
    отличается от несфокусированного более резкими границами переходов.
    В свою очередь электрический сигнал с ПЗС- матрицы от сфокусированного изображения 
    с резкими переходами имеет очень большой уровень высокочастотных составляющих,
    а при ухудшении резкости количество высокочастотных составляющих уменьшается, 
    это и взято за основу для управления моторчиком фокусирующей линзы.
    Её перемещение производится всегда в сторону увеличения в электрическом сигнале 
    высокочастотных составляющих от ПЗС- матрицы. Камера настроена не на измерение расстояния
    до объекта, а на поиск максимума чёткости.
    Достоинства: 
    хорошая реакция, малая инерционность, неподвижная передняя линза, нет ограничений по насадкам,
    автоматический переход на макро режим.
    Недостатки:	(а вы подумали их нет?) 
    сложности с реализацией ручного фокуса (можно, но приводит к удорожанию камеры).
    В современных моделях (2001г.) данная функция реализуется программно: 
    система автофокусировки отключается и передаётся кнопочному управлению.
    
    		Диафрагма Вернуться в начало
    		
    - тоже что и зрачок у человека, либо любого животного. Он сужается на ярком солнце 
    и расширяется в темноте. Автоматическая диафрагма в объективе выполняет примерно то же самое. 
    Её предназначение - поддерживать постоянной интенсивность светового потока, 
    попадающего на ПЗС- матрицу. Она открывается при низкой освещённости объекта и
    закрывается при сильной освещённости, поддерживая уровень яркости на ПЗС- матрице постоянным
    (естественно в определённом диапазоне).
    
    		ПЗС матрица Вернуться в начало
    		
    Первые ПЗС имели 80-120тыс. пикселей(чувствительных элементов), когда-то это было огромным достижением.
    Последние достижения в этой области позволяют располагать до 5 000 000 пикселей на ПЗС- матрице 
    и это не предел. Понятно, что чем больше пикселей на ПЗС тем выше качество передаваемого изображения. 
    Это значит, что на картинке лучше просматриваются мелкие детали- листья, трава, брызги, пыль,
    меньше зернистость изображения и оно меньше зашумлено. Современные любительские видеокамеры 
    имеют обычно 270-320тыс. пикселей. Камеры получше 390-470тыс. пикселей.
    У приличных камер их 570-800тыс. пикселей.
    
    	Что лучше Вернуться в начало
    	
    Сегодня производится огромное количество самых разных видеокамер и в этом разнообразии легко потеряться.
    Фирмы, производящие видеокамеры:
    
    	Sony, Panasonic, Samsung, JVC, Hitachi,
    	Gold star, Akai, Sharp, Sanyo, Canon,
    	Blaupunkt, Philips, Grundig
    		
    Но это не все…!
    
    На деле всё это разнообразие можно поделить на 2 категории
    - по принципу записи видеосигнала на магнитную ленту Video- 8 и VHS.
    Каждый из этих принципов будет рассмотрен отдельно и подробно.
                 
    Лидером по производству и объёмом продаж видеокамер Video- 8 стала фирма Sony, 
    которая каждый год заполняет рынок десятками новых моделей, постоянно расширяет и улучшает
    функциональные возможности и технические характеристики своих изделий.
    Гарантийное обслуживание в течение 2-х лет огромный положительный фактор.
    
    Камеры Video-8 производят так же фирмы Samsung, Sanyo, Canon, Hitachi, Blaupunkt, 
    но объёмы их продаж значительно скромнее чем у Sony. В концепцию камер Video-8 всех фирм 
    производителей заложен единый принцип, но конструктивно они всё- таки разнятся. 
    Samsung, Hitachi, Sanyo по конструкции оригинальны отличаются и от Sony, и друг от друга, 
    немного дешевле чем Sony. Canon также оригинальны и отличаются дороговизной, но и наворотов 
    у них побольше. Камеры Blaupunkt реализуются в основном в Европе дороже Sony,
    но конструктивно полностью  аналогичны камерам Sony.
    
    Лидером по производству и объёмам продаж видеокамер VHS стала фирма Panasonic, так же постоянно 
    обновляет модельный ряд, развивает и улучшает их управляемость и функциональные возможности.
    Гарантийное обслуживание в теч. 1 года.
    Наибольшее распространение получили камеры стандарта VHS-C (VHS- Compact) отличается от VHS 
    уменьшенными размерами кассеты и соответственно механики и как следствие небольшие размеры самой камеры, 
    компактность и удобство эксплуатации, по сравнению с VHS они громоздки и не удобны. 
    К достоинствам можно так же отнести совместимость с видеомагнитофонами VHS через кассетный адаптер, 
    которым видеокамеры VHS-C поголовно комплектуются. Фирмы JVC, Sharp и др. тоже производят камеры VHS-C.
    
    По качественным и техническим параметрам 
    Vi-8 и VHS-C очень близки.
    
    Необходимо отметить, что качество записи звука на Vi-8 очень высокое и соизмеримо с качеством звука на CD.
    Звук на VHS-C можно сравнить с качеством звука обычного Аудио- магнитофона.
    
    Кассеты для Vi-8 рассчитаны на 60, 90, 120, 150 минут записи. Кассеты для VHS-C рассчитаны 
    на 30, 45 минут записи и они совместимы с обычными VHS магнитофонами, а Vi-8 нет.
    
    Если вы отсняли много видеоматериала и решили его просмотреть с друзьями или подготовиться к монтажу фильма, 
    то постоянные подрагивания изображения в процессе просмотра вызывают утомление глаз вплоть до появления 
    головных болей, раздражения и вы уже через15- 20 минут не получаете никакого удовольствия от просмотра.
    
    Более того, если вы много работаете с такими видеоматериалами, по необходимости, у вас могут 
    возникнуть серьёзные проблемы со зрением, а вы даже не будете догадываться об истинной причине проблемы.
    Стабилизатор во многом решает эти проблемы, поэтому не пренебрегайте данной рекомендацией, 
    не забывайте о своём здоровье и о здоровье близких.
    
    	Steady shot Вернуться в начало
    Устройство стабилизации изображения 
    
    Работает таким образом, что сглаживает до минимума вибрацию, тряску и подёргивания изображения.
    При съёмке из машины, с велосипеда, с катера, при ходьбе это устройство даёт эффект 
    почти штативной съёмки. Это очень большой плюс. Хотите сэкономить на камере, потеряете на здоровье,
    лучше с некоторой задержкой, но приобрести достойную вас камеру.
    Если у вас камера со стабилизатором, то уделите внимание «искусству оператора».
    Имейте в виду, что в условиях низкой освещённости стабилизатор работает плохо.
    
    	Выбор камеры Вернуться в начало
     
    Какую камеру покупать, как выбрать.
    Если вы решили увековечить эпизоды своей жизни и купить видеокамеру,
    определитесь с суммой на покупку и с системой Vi-8 или VHSC.
    
    	Дешёвые камеры стоят	300-500 $
    	Средние камеры стоят	500-800 $
    	Крутые камеры стоят		800-1500 $ и выше.
    
    Дешевые камеры обычно полные автоматы, их можно быстро освоить, не задумываясь о том как снимать, 
    откуда, хватит ли освещённости и др. Средние камеры имеют расширенные функциональные возможности, 
    помимо автоматического режима их можно переводить на ручное управление и тогда вы сами настраиваете 
    все параметры экспозиции, фокуса, стабилизатор изображения, цифровые эффекты, титры и многое другое.
    
    Крутые - дорогие камеры и возможности у них, как правило так же крутые. Если вы купили именно такую 
    камеру, то вам придётся потратить достаточно много времени, чтобы познать все её возможности.
    От себя хотелось добавить, что своим знакомым я обычно рекомендую приобретать камеру 
    со стабилизатором изображения (Steady Shot).
    
    	При выборе камеры желательно 
    	следовать некоторым рекомендациям:
    
    
  • ПЗС- матрица должна иметь не менее 470 тысяч пикселей, это однозначно даёт качественную картинку с отличной проработкой мелких деталей. Наличие стабилизатора изображения Steady Shot, почти обязательная рекомендация.
  • Оптическое увеличение у камеры - чем больше тем лучше, обычно 12*, лучше 15*, ещё лучше 17*, 21* кратное увеличение
  • Не следует гнаться за большим цифровым увеличением более 4* крат картинка приобретает характерный мозаичный рисунок и через какое то время вы просто прекратите пользоваться данной функцией
  • Не стоит полагаться при покупке камеры 
    на рекомендацию продавца- менеджера. Его задача продать побыстрее свой товар и поэтому он
    будет расхваливать всё, на что вы обратите своё внимание. Переступая порог магазина, вы должны 
    чётко представлять, что вам нужно и чего вы хотите. Если вы растерялись, не торопитесь с покупкой, 
    сходите в другие магазины. Отложите покупку на день, на два. Постарайтесь переварить
    полученную информацию и сделайте окончательный выбор. При покупке камеры обязательно попросите 
    проверить её, вам, конечно же, скажут, что вы сами можете это сделать дома,
    а если что не так принесёте назад – не поддавайтесь на это и требуйте проверить камеру 
    в вашем присутствии. Проверьте комплектность, наличие инструкции на русском языке,
    попросите оформить гарантийный талон. В талон вписывают модель камеры, её заводской номер,
    дату продажи и печать магазина (Фамилию и инициалы)владельца можно не вписывать т.к. 
    вы можете покупать камеру не для себя, а в подарок). Если какого, то из перечисленных 
    компонентов не будет в гарантийном обслуживании вам откажут на вполне законных основаниях.
    Камеры фирмы Sony сопровождаются фирменным гарантийным талоном на 12 языках СНГ на 2 года.
    Это вам даёт право на гарантийное обслуживание в любом 
    Авторизованном сервисном центре (АСЦ) на всей территории СНГ.
    В гарантийном обслуживании могут отказать если:
    
    
  • Гарантийный талон не заполнен
  • Гарантийный талон заполнен не верно, с ошибками
  • Нет печати магазина на гарантийном талоне
  • Нет даты продажи
  • На камере стёрт или отсутствует серийный номер
  • Серийный номер в талоне не совпадает с камерой
  • Обнаружены внешние механические повреждения корпуса
  • Обнаружено повреждение пломбы
  • Обнаружено несанкционированное вскрытие камеры
  • Обнаружено попадание жидкости в камеру
  • Обнаружено попадание песка (предметов) в камеру
  • Обнаружено наличие насекомых в камере
  • Впечатляет?- поэтому не рекомендую обращаться в первую попавшуюся мастерскую, 
    а только вавторизованный сервис центр, имеющий сертификат на производство такого ремонта
    от соответствующей фирмы производителя. Для такого сервис центра, ваше заявление,
    что камера была в мастерской или у хорошего мастера – как красная тряпка для быка, 
    то есть – снятие с гарантии и перевод в платный ремонт.
    
    Если вы оказались в подобной ситуации рекомендую вам согласиться на их платные услуги, 
    но !!! при условии сохранения вам гарантии в полном объёме, это и в ваших, и в их интересах.
    Если вам откажут в сохранении гарантии, попросите директора, если снова отказали, 
    то забирайте камеру и идите в другой Авторизированный сервисный центр (АСЦ) 
    (если такой есть)где, скорее всего вам пойдут на встречу. Вы можете, конечно и права покачать, 
    но имейте ввиду, если с вашей стороны были нарушения условий гарантийности, 
    вам врядли подфортит, а в таких мастерских всегда думают, прежде чем что-то говорят.
    
    Если вы сдали камеру по гарантии в АСЦ - Авторизированный Сервисный Центр,
    то вам её могут сделать и за 2-3 часа и за 2-3 дня, но если для ремонта потребуется заказывать
    детали (которых может не оказаться на складе в мастерской), то вам придётся потерпеть.
    По закону на ремонт даётся 21 день – при наличии деталей в мастерской. 
    Запчасти – как правило, в мастерской не лежат, а их заказывают в других странах 
    через представительство фирмы производителя камеры. Сроки поставок не всегда укладываются в 21 день, 
    бывают и задержки, хотя все фирмы стремятся к сокращению этого срока до минимума.
    
    Многие просят посоветовать, какую конкретную модель лучше покупать, что самое дешёвое, самое надёжное, 
    самое лучшее. Одно время я считал, что камеры Sony самые, самые, но прошло несколько лет, 
    и я пришёл к выводу, что Panasonic не менее надёжны, а по качеству отнюдь ни хуже.
    
    	Звуки Вернуться в начало
    
    Звуки – чудо, подаренное нам жизнью!
    Как звуки записывать на камеру. Вы хотите записывать звуки природы – это просто здорово.
    Желаю вам удачи, она вам пригодится. Во взаимоотношениях с природой у человека куча проблем,
    противоречий и конфликтов. Гармоничные взаимоотношения – скорее экзотика, чем правило.
    И вот всё – таки свершилось. Вас потянуло к природе, захотелось быть ближе к её красоте, 
    звукам, запахам и окружить себя её прелестями. Звуки это часть природы. Они обладают мощными
    рычагами воздействия на человека, на его психическое состояние.
    
    Звуки могут 
    Успокаивать, возбуждать, доводить до экстаза, усыплять, лечить и как это не парадоксально калечить,
    развивать способности, отуплять разум. Исследования подтверждают могучее влияние звуков на
    психику человека, поэтому необходимо с вниманием относиться к наполнению нашего окружения звуками.
    
    	Акустика - наука о природе звука
    
    	О законах его возникновения и распространения
    в различных средах - в воздухе в воде в металлах и т.д. и т.п..
    
    	Психоакустика
    		
    	Существуют такие понятия как:
    
  • психо-акустическое воздействие на человека (на организмы, на материалы)
  • психо-акустическое восприятие человеком (организмами, материалами)
  • 	Понятия схожи по сути, 
    но различны по направлениям использования и применения
    
    К сожалению этим очень интересуются всякие психи, 
    	учёные, медики, академики,
    	в том числе и военные
    Исследования подобного направления как правило закрыты
    	и не публикуются
    Но есть и открытые материалы если вам это интересно идите сами
    	туда Вернуться в начало
    
    Как правило, хочется записывать звуки морского прибоя, шум дождя, пение птиц, цикад, сверчков, 
    кузнечиков, лягушек и т.д. и т.п. Реже, но бывает хочется записывать шторм, грозу, костёр,
    шуршание листьев, звуки топора, пилы и др. И уж совсем редкость – звуки различных животных,
    топот стада, рыки, рёв, вой, тявканье. Звуки дельфинов – особая тема. Это далеко не полный перечень.
    А звуки цивилизации человеческой – самолётов, машин, телефонов, радио, телевизоров и т.п. 
    может кому-то и надо записывать, но скорее только для работы.
    
    При записи звуков камерой, на природе следует обратить внимание на следующие особенности.
    Все видеокамеры имеют встроенный микрофон с АРУ
    
    	АРУ Вернуться в начало
    	
    Автоматическая Регулировка Усиления сигнала.
    
    Что это такое? 
    Да легко!
    Чем слабее (тише) звук, тем сильнее он усиливается, чем он сильнее (громче) тем меньше он 
    усиливается схемой АРУ. При больших паузах между звуками, а именно когда их нет камера настроена 
    на максимальное усиление, (обычно в 100-1000 раз) улавливая любые шорохи.
    
    
    
    Внизу графическое представление пения птицы, а сразу под ним соответствующая реакция системы АРУ.
    
    
    
    В паузах максимально усиливаются посторонние, собственные-внутренние шумы камеры - работа её узлов, 
    моторов и других механизмов, шелест плёнки о видеоголовки, стрекотание шестерёнок, 
    передаточных редукторов и т. п. В паузах камера прислушивается к себе по максимуму.
    
    	Как решается эта проблема
    
    В большинстве камер между микрофонной секцией и механикой устанавливается специальная 
    звукоизолирующая прокладка (обычно-паралон), но почему- то не во всех.
    В некоторых камерах микрофон располагают вверху микрофоннойсекции, там уровень шумов 
    от механики значительно меньше. Но это не решает проблемы на все сто, так или иначе, 
    но звуки от механики проникают в звуковой тракт, где- то больше, а где-то меньше.
    
    Наилучший способ решения этой проблемы - применение выносного микрофона
    У всех камер существует специальный разъём для подключения такого устройства.
    Выносной микрофон может быть установлен на верхней платформе камеры, а если шнур к микрофону длинный то его,
    возможно удалять на длину шнура - поближе к объекту записи.
    Место, типы и длина проводов и самих микрофонов определяются, как правило экспериментально 
    по лучшему результату записи звуков. Если нет выносного микрофона, то ценная запись коротких
    мгновений будет загажена шумами моторов, шестерёнок в паузах и испортит весь ваш труд по поиску места, 
    времени и самого объекта записи. Цените свой труд, своё время, свои нервы.
    Используйте выносной микрофон и наслаждайтесь своим трудом!
    
    	Операторское искусство Вернуться в начало
    
    
  • Камеру, при съёмке держите двумя руками максимально имитируя штативную съёмку.
  • При поворотах не переступайте с ноги на ногу.
  • Наезд, отъезд производите медленно.
  • Не производите наезд- отъезд часто, это не украшает съёмку.
  • Не снимайте против солнца.
  • Не увлекайтесь панорамными съёмками.
  • При съёмке крупного объекта берите крупный план, но не кусками.
  • Прежде чем начать съёмку, подготовьтесь: наведите камеру на объект, глядя в видоискатель отмасштабируйте его, при необходимости выберите более удобную позицию для съёмки, с учётом возможного изменения масштаба и только после этого нажимайте «REC», со временем вы будете всё это делать за секунды, и не потеряете драгоценных кадров.
  • Избегайте съёмок при ходьбе или езде.
  • Заранее продумывайте и планируйте, что и как будете снимать.
  • Старайтесь не задерживаться долго на одном объекте более 2-3 минут, любой сюжет не более 5-7 минут.
  • Старайтесь выдерживать сюжетную линию, не меняйте часто план съёмки и сами объекты.
  • Советы Вернуться в начало И так вы купили видеокамеру:
  • советую приобрести дополнительные аккумуляторы (1-2шт.), дабы продлить время съёмки.
  • Очень часто аккумулятор разряжается в самый неподходящий момент. Большинство аккумуляторов имеют в верхней части корпуса кнопку с красной точкой на ней. Многие задают вопрос, а зачем и для чего она предназначена? Что она включает и что выключает? Ответ – ничего! Эта кнопка электрически никак не задействована, а предназначена лишь для визуального отличия заряженных от незаряженных аккумуляторов и всё. Допустим вы заряжаете сразу три аккумулятора, чтобы их не перепутать на каждом уже заряженном аккумуляторе кнопку пальцем перемещают в положение с красной точкой. В процессе съёмки если аккумулятор разрядился его снимают с камеры, но прежде чем убрать перемещают кнопку на нём в положение без красной точки. Таким образом заряженные аккумуляторы отличают от незаряженных. Теперь вы их уже не перепутаете! Предосторожности Вернуться в начало
  • Не оставляйте камеру на песке.
  • Не оставляйте камеру на солнце.
  • Не оставляйте камеру близко с водой.
  • Избегайте съёмок на воде.
  • Избегайте съёмок при ходьбе или езде.
  • Избегайте съёмок при температуре ниже = - 5~10*C
  • Не снимайте в парилке.
  • Камера боится падений, тряску и вибрации.
  • При перевозке камеры, не оставляйте внутри неё кассету.
  • Вставляйте её непосредственно перед съёмкой.
  • Кассеты храните в фирменных коробочках, после съёмки сразу убирайте обратно в коробочку.
  • Не кладите кассеты на грязный стол.
  • Не берите кассеты мокрыми или грязными руками.
  • Помните: любые механические повреждения, попадание жидкости или насекомых внутрь камеры лишает вас гарантии.
  • Не давайте камеру детям, не одалживайте знакомым и друзьям.
  • Обновляйте записи на кассетах каждые 7-8 лет.
  • Не советую – категорически приобретать, различные чистящие кассеты.
    	     Они могут быть сухие или мокрые.
    
    Сухие
     – имеют большую шероховатость и их воздействие на видеоголовки и цилиндр сравнимо с действием наждачной бумаги.
    Контакт с такой лентой в течении 3-4 секунд равносильно воздействию 100 обычных видеокассет.
    При продолжительном контакте с такой лентой видеоголовки выходят из строя.
    
    Мокрые 
    чистящие ленты оказывают химическое воздействие на видео головки и цилиндр, 
    раствором который прилагается к таким кассетам. Качество подобных растворов ужасно.
    Цилиндр иногда чернеет от их воздействия. Опасность мокрых лент ещё и в том, что они попросту могут
    прилипнуть к любому элементу механики с которым вступает в контакт, что приводит к блокировке 
    механики и заклиниванию кассеты в ней. Попытки самостоятельно извлечь такую кассету приводят 
    к очень серьёзным повреждениям механики и кассеты, а иногда и самой камеры.
    
    Не советую 
    	оставлять кассету в камере на время транспортировки камеры.
    	Собрались куда-то ехать, на дачу, в другой город – вытащите кассету из камеры, 
    	уберите её в футляр. Камеру и кассету в сумку, в таком состоянии и транспортируйте.
    	Если у вас машина не убирайте камеру в багажник, не оставляйте её в машине на солнцепёке.
    	Если вы с камерой на море, то имейте ввиду, что камеру
    нельзя
    		ставить (или класть) на горячий песок
    нельзя 
    		оставлять вблизи от воды
     
    Не допускается попадание прямых солнечных лучей в видоискатель. Если до вашей камеры 
    	добежала та-ки морская водичка, либо вы окунулись с ней вместе или уронили её в солёную воду,
    	то могу только посочувствовать.
    
    	Как заряжать аккумуляторы? Вернуться в начало
    	
    
  • Заряжать аккумуляторы нужно только после полной его разрядки. Если вы поставили его на дозарядку, не дождавшись полной его разрядки, то он потеряет часть своей ёмкости. Если ото делать регулярно, то в конце концов он станет работать не более 5-15 минут вместо положенных 60-120 мин.
  • Имеет место «эффект памяти» аккумулятора, но не для всех типов аккумуляторов и к тому же это лечится. Если же аккумулятор заряжать как положено, только после полной разрядки, то он гарантированно отработает свои 500-600 циклов заряд – разряд и уже после этого его ёмкость начнёт постепенно снижаться.
  • Советую если вы намерены снимать природу, птиц и т. п. 
    	приобрести выносной микрофон, т. к. микрофон установленный в камере работает в режиме 
    	максимального усиления и слышит работу механизмов самой камеры. Обычно прослушивается
    	шум БВГ – блока вращающихся головок,моторов блока линз и различных передаточных редукторов.
    	
    	Типы лент Вернуться в начало
    	
    Советую приобретать для своих камер качественные плёнки.
    	Сегодня, лучшими считаются ленты класса МЕ (металл-Е).
    На эти ленты металлический порошок наносится в вакууме под высоким давлением без склеивающих добавок,
    поэтому шероховатость этих лент в 3-4 раза ниже (лучше) нежели у лент других типов,
    где при нанесении металлического порошка вводят клеящие добавки, 
    которые собственно и увеличивают (ухудшают) шероховатость металлического напыления.
    Шероховатость напыления напрямую влияет на срок службы видеоголовок, поэтому пользуясь кассетами МЕ класса
    вы тем самым продлеваете срок службы видеоголовок вашей видеокамеры в 3-4 раза.
    Помимо этого ленты МЕ класса контактируя с элементами транспортного механизма ЛПМ значительно снижают
    нагрузку на сам ЛПМ – ленто протяжный механизм. При этом увеличивается стабильность системы в целом,
    продлевается её работоспособность и естественно срок службы изделия в целом.
    				
    Горячее напыление                       Напыление в вакууме под давлением.
    
    
    
    			Обьектив Вернуться в начало
    
    
    	CCD imager - подробно о ПЗС Вернуться в начало
    
    
    
    
    
    
    
    
    
    

    РадиоЛоцман - поисковая машина схем в www

    Hosted by uCoz